兴业银行:2024年度优先股股息派发方案出炉 最高股息率5.55%
资讯
2025年06月16日 22:30 27
admin
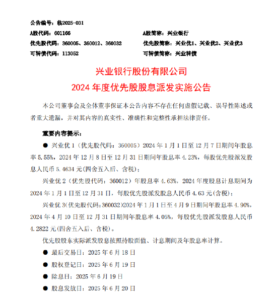
6月16日金融一线消息,兴业银行发布2024年度优先股股息派发实施公告,兴业优1(优先股代码:360005)2024年1月1日至12月7日期间年股息率5.55%,2024年12月8日至12月31日期间年股息率4.23%,每股优先股派发股息人民币5.4634元(四舍五入后、含税);兴业优2(优先股代码:360012)年股息率4.63%,2024年度股息计息期间为2024年1月1日至12月31日,每股优先股派发股息人民币4.63元(含税);兴业优3(优先股代码:360032)2024年1月1日至4月9日期间年股息率4.90%,2024年4月10日至12月31日期间年股息率4.05%,每股优先股派发股息人民币4.2822元(四舍五入后、含税)。优先股股东实际派发股息按照持股面值、计息期间及年股息率计算。

相关文章

最新评论