新央企,增持!
8月11日晚,重庆长安汽车股份有限公司公告称,公司及间接控股股东中国长安汽车集团有限公司(简称“中国长安汽车”)部分董事、高级管理人员计划自2025年8月12日起6个月内,通过深圳证券交易所交易系统集中竞价交易的方式增持公司A股股份,合计增持金额不低于人民币570万元。
7月29日,中国长安汽车集团有限公司在重庆挂牌成立,成为继中国一汽、东风汽车之后的国内第三家汽车央企。公告介绍,此次现任全体董事、高级管理人员对长安汽车的增持,主要是基于对公司长期投资价值和未来持续发展前景的充分认可,同时为增强投资者信心,以实际行动保护广大投资者利益。

长安汽车8月11日晚公告

长安汽车近期股价走势

主题为“新央企、新长安”的2025中国长安汽车集团有限公司媒体沟通会7月30日在重庆召开
董事长朱华荣等19人参与增持
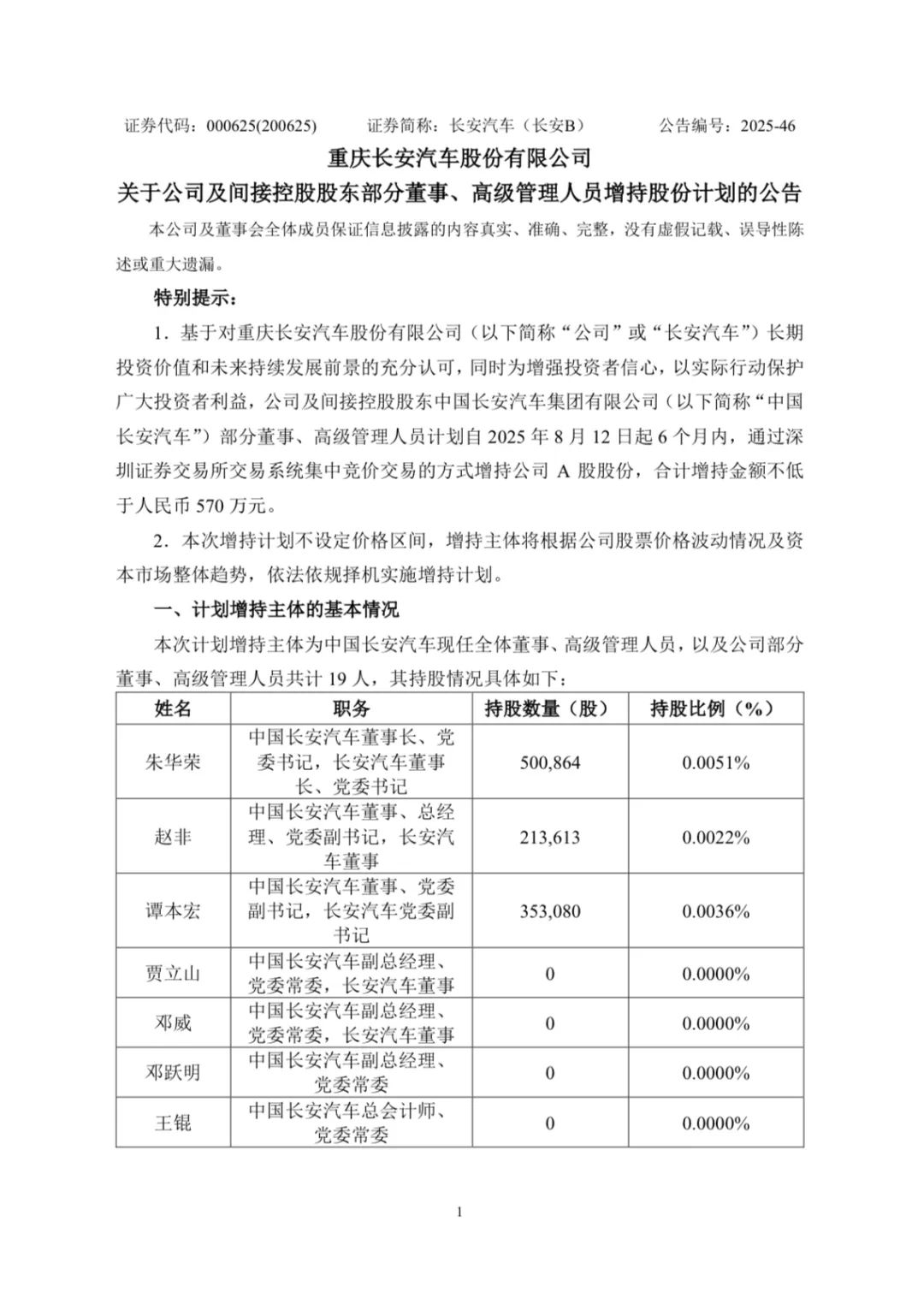
根据长安汽车公告,公司及间接控股股东中国长安汽车集团有限公司部分董事、高级管理人员计划自2025年8月12日起6个月内,通过深圳证券交易所交易系统集中竞价交易的方式增持公司A股股份,增持金额为每人不低于人民币30万元,合计不低于人民币570万元。
本次增持主体包括中国长安汽车现任全体董事、高级管理人员,包括中国长安汽车董事长朱华荣、中国长安汽车董事赵非等;以及公司部分董事、高级管理人员共计19人。增持目的是基于对公司长期投资价值和未来持续发展前景的充分认可,同时为增强投资者信心,以实际行动保护广大投资者利益。
长安汽车表示,本次增持计划的实施不会导致公司股权分布不符合上市条件,不会导致公司控制权发生变化。
7月29日,中国长安汽车集团有限公司在重庆挂牌成立。这家新央企由原兵器装备集团实施分立,拥有117家分子公司,主要经营业务有汽车整车及零部件、汽车销售、金融及物流服务、摩托车等。中国长安汽车集团负责人表示,新央企未来将着力打造智能汽车机器人、飞行汽车、具身智能等新质生产力,探索海陆空立体出行新生态,并加速全球化发展,加快开拓东南亚、中东非洲、中南美洲、欧亚、欧洲五大区域市场。
这次重组是国家推动央企改革、优化国有资本布局的重要一步,也是提升中国汽车产业竞争力的重要举措。汽车行业作为国民经济支柱产业,整合步伐正在提速。国务院国资委相关负责人表示,至此,我国形成的三大央企汽车集团(中国一汽、东风汽车、中国长安汽车),将更好助力智能网联新能源汽车产业高质量发展,加快发展具有全球竞争力的世界一流品牌。成立后的中国长安汽车主体为长安汽车、辰致汽车科技集团有限公司。

长安汽车和华为合作的阿维塔品牌新车下线
上半年销量突破135万辆
2030年销量目标500万辆
2025年1—6月,中国长安汽车整体营业收入1469亿元,整车销售稳健增长,销量突破135.5万辆,创近8年新高。其中,新能源汽车销量45.2万辆,同比增长49%,海外销量29.9万辆,同比增长5.1%。
“我们要打造具有全球竞争力的世界一流汽车集团。”朱华荣日前在介绍新长安的战略方向、发展目标与央企使命时说,新长安将锚定新能源、智能化、全球化三大战略主线,力争2030年实现年销500万辆,其中新能源占比超60%,海外销量超30%。努力奋进成为全球汽车品牌前十。
“未来十年,我们将在新汽车领域累计投入2000亿元,新增1万名科技创新人员。”朱华荣表示,企业将建立从底层研发、平台架构、核心零部件,到终端产品、商业模式的完整创新体系。
在全球化战略升级方面,朱华荣认为,出海不再只是卖产品,而是构建可持续生态能力。新集团规划在东南亚、中东非洲、中南美洲、欧亚、欧洲五大区域实施“一区一策”战略布局,构建涵盖研发、制造、销售、服务、客服、运营在内的全链条全球能力。相较此前依赖“出口”的传统出海模式,朱华荣提出,新长安将推动全球业务体系升级为“本地化+体系化”新阶段。
新集团成立后,长安动作频频。8月9日晚,朱华荣在微博发文,称8月8日前往深圳拜访华为公司创始人、CEO任正非,围绕产业竞争态势、未来竞争格局等交流学习。任正非还就支持长安汽车、阿维塔品牌等提出针对性、指导性意见。朱华荣说,他还与徐直军、余承东等华为公司领导进行了交流。

朱华荣前往深圳拜访华为公司创始人、CEO任正非
作者:俞立严
相关文章

最新评论