国寿财险唐山市中心支公司被罚1万元:因存在内控管理不到位违法违规行为
资讯
2025年02月06日 16:45 63
admin
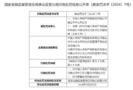
2月6日金融一线消息,国家金融监督管理总局唐山监管分局行政处罚信息公开表显示,中国人寿财产保险股份有限公司唐山市中心支公司因存在内控管理不到位违法违规行为,被警告并罚款1万元。
马愫(时任中国人寿财产保险股份有限公司唐山市古冶区支公司副经理(主持工作))对中国人寿财产保险股份有限公司唐山市中心支公司内控管理不到位违法违规行为负有责任,被警告并罚款6000元。

上一篇
Git搭建网站,从零开始,轻松实现个人网站部署,零基础轻松掌握,Git部署个人网站教程,零基础Git教程,轻松搭建与部署个人网站
下一篇唐山推广网站搭建方案,助力企业打造高效网络营销平台,唐山企业高效网络营销平台搭建攻略
相关文章

最新评论