平安基金高管变更:陈特正转任风控负责人 新任李海波为督察长
资讯
2025年03月11日 12:30 60
admin
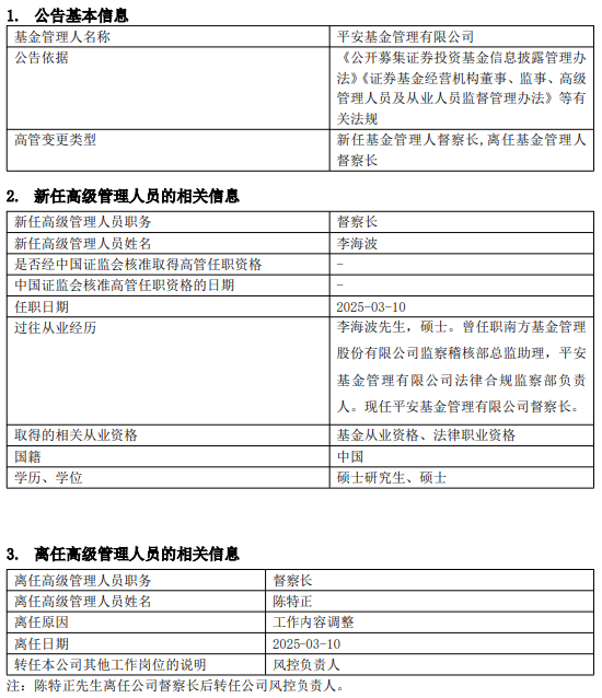
3月11日,平安基金发布高级管理人员发生变更公告,原督察长陈特正因工作内容调整离任,转任公司风控负责人,新任督察长由李海波接任,接任日期2025年03月10日。
李海波,硕士。曾任职南方基金管理股份有限公司监察稽核部总监助理,平安基金管理有限公司法律合规监察部负责人。现任平安基金管理有限公司督察长。

平安基金成立于2011年,总部位于深圳,注册资本金13亿元人民币。目前,平安基金股东分别为平安信托有限责任公司、大华资产管理有限公司、三亚盈湾旅业有限公司,持股比例分别为68.19%、17.51%、14.30%。截止2024年12月31日,资产规模6,324.0亿元。

公司主要成员:


上一篇
深度解析百度手机网站SEO排名软件,助您手机网站优化一臂之力,揭秘百度手机网站SEO排名神器,助力优化高效提升
下一篇网站SEO排名优化指南,如何打造利于搜索引擎的网站,搜索引擎友好型网站建设与SEO排名提升策略
相关文章

最新评论